

Choosing between Standard vs Low Distortion Lens directly determines the accuracy of OCR text extraction and AI visual recognition systems. Lens distortion causes geometric warping that confuses algorithms, degrades edge detail, and increases correction overhead. This article explains how distortion impacts recognition performance, compares key parameters, and helps you select the right lens for your machine vision, security, robotics, or scanning project.
A conventional optical lens designed for general imaging, balancing cost and field of view.
An optimized precision lens with advanced optical design and coating to minimize geometric distortion.
16mm Low-distortion 5-Megapixel CCTV lens
| Parameter | Standard Lens | Low Distortion Lens | Impact on OCR & AI |
| Distortion Rate | 2%–10%+ | <0.5%–1% | Low distortion drastically reduces character/shape warping |
| OCR Accuracy | Medium–Low | High (↑5%–20%) | Directly improves character and word recognition rate |
| Edge Image Quality | Poor, blurred/warped | Excellent, consistent | Fixes missed detections at image corners |
| Geometric Fidelity | Low | High | Critical for measurement, positioning, and alignment |
| Software Correction | Heavy required | Light or none | Saves computing power and reduces error |
| Typical Cost | Lower | Moderate–Higher | Better total cost of ownership for high‑accuracy systems |
| Item | Standard Lens | Low Distortion Lens |
| Optical Design | Conventional lens groups | Optimized multi‑group, low‑dispersion glass |
| Coating | Standard coating | Multi‑broadband coating, IR correction available |
| Mount Types | M12, C/CS, generic | M12, C/CS, industrial machine vision mounts |
| Suitable Sensors | 1/4″–1/3″ | 1/4″–1/1.2″, large‑format industrial sensors |
| Main Applications | Consumer imaging, basic monitoring | OCR scanners, industrial AI, metrology, inspection |

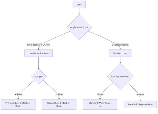
Quick Selection Flowchart
Q1: Can software fully fix distortion from standard lenses?
Software can reduce distortion but cannot fully restore lost detail or eliminate warping errors, especially at edges. It also increases latency.
Q2: Are low distortion lenses compatible with M12/CS/C mounts?
Yes. Towin provides low distortion lenses in M12, C, CS mount for board cameras, industrial cameras, and security systems.
Q3: How much does low distortion improve OCR accuracy?
In real‑world tests, low distortion lenses typically improve word recognition rate by 5%–20% compared to standard wide‑angle lenses.
Q4: Do low distortion lenses work for day/night cameras?
Yes. Many models feature IR correction coating to maintain sharpness and low distortion under both visible and infrared light.
The choice between Standard vs Low Distortion Lens is critical for OCR and AI recognition accuracy. Standard lenses save cost but sacrifice precision and increase computing load. Low distortion lenses deliver stable, high‑accuracy results and lower long‑term system costs. For professional OCR, machine vision, and AI applications, low distortion lenses are the reliable choice.
Towin is a professional optical lens manufacturer supplying low distortion lenses, M12 mount lenses, C/CS mount lenses, fisheye lenses, and industrial lenses for OCR, AI vision, security, and machine vision.
Get Custom Quote: info@towin-elec.com