

Choosing the right CCTV Lenses is critical for reliable 24/7 surveillance. Whether you need traffic monitoring, wide‑area security, low‑light night vision, or high‑precision recognition, TOWIN’s professional optical lenses deliver consistent performance.
In this guide, we rank the top 7 CCTV lens for 2026 based on real‑world use cases, image quality, durability, and compatibility. Each model is engineered for professional surveillance systems and widely used in global security projects.
TOWIN is a professional optical lens manufacturer focusing on CCTV, machine vision, and surveillance lenses. Our products are trusted worldwide for:
Ideal for intelligent traffic systems and large‑area surveillance where you need to adjust view range flexibly and capture clear images at night.

4.5-18mm IR corrected C-mount CCTV Lens
Great for outdoor cameras facing changing light. Auto iris maintains stable exposure from bright daylight to dark night.
Top choice for dimly lit corridors, elevators, parking garages where other lenses fail at night.
4mm 2-Megapixel Wide-angle lens
Perfect for face capture, license plate recognition, doorbell cameras where straight lines and accurate details matter.
For projects requiring ultra‑sharp details without perspective warp.
Ultra-Low-distortion 13-Megapixel M12 CCTV lens
Designed for 48MP sensors to capture fine details at medium–long range.
Covers rooms, halls, and stores in one single shot with zero blind areas.
| Model | Lens Type | Mount Type | Sensor Size | Focal Length | Max Aperture | Resolution |
| CCL1184518MMPCR2 | Varifocal | C-Mount | 1/1.8″ | 4.5–18mm | F1.4 | 3MP |
| C06152314A3 | Varifocal | C-Mount | 2/3″ | 6–15mm | F1.4 | 3MP |
| CCL1270410MPF | Fixed Wide | M16 | 1/2.7″ | 4mm | F1.0 | 2MP |
| S02812509424D8 | Low Distortion | M12 | 1/2.7″ | 2.8mm | F2.4 | 2MP |
| S03513206628F | Ultra Low Distortion | M12 | 1/3.2″ | 3.5mm | F2.8 | 13MP |
| S13012002528F | Telephoto | M12 | 1/1.8″ | 14mm | F2.8 | 48MP |
| CCL1170185MP | Fisheye | M12 | 1/1.7″ | 1.85mm | F2.0 | 12MP |
| Model | Key Advantage | Best Application Scenarios | IR Correction |
| CCL1184518MMPCR2 | Flexible zoom, strong low-light | Traffic monitoring, large-area surveillance | Yes |
| C06152314A3 | Auto iris, 24h stable imaging | Outdoor security, variable light environments | Yes |
| CCL1270410MPF | F1.0 ultra-low light | Corridors, parking garages, dim indoor areas | Yes |
| S02812509424D8 | Near-zero distortion | LPR, face recognition, doorbell cameras | Yes |
| S03513206628F | 13MP high-res, 0.01% distortion | High-precision recognition, industrial monitoring | Yes |
| S13012002528F | 48MP ultra-high resolution | Long-range detail capture, industrial imaging | Yes |
| CCL1170185MP | 185° fisheye full coverage | 360° no blind-spot monitoring, rooms & stores | Yes |

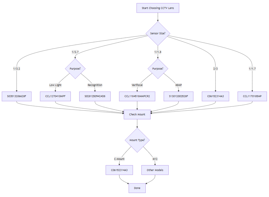
Quick Selection Flowchart
Q: What does IR corrected mean?
A: IR corrected lenses maintain sharp focus in both visible light and infrared (night vision), no need to refocus between day and night.
Q: Can I use a C‑mount lens on a CS‑mount camera?
A: Usually yes with a 5mm spacer. TOWIN provides compatibility support.
Q: Why is low distortion important?
A: Minimal distortion ensures accurate object shape and measurement, critical for LPR, face recognition, and machine vision.
Q: What aperture is best for night surveillance?
A: F1.0–F1.4 delivers maximum light for clear night footage.
Q: Do I need auto iris?
A: Recommended for outdoor / changing light; fixed iris works for stable indoor lighting.
The 7 TOWIN CCTV lenses in this 2026 guide cover every major surveillance scenario: traffic monitoring, low‑light night vision, wide coverage, high‑res recognition, and all‑round fisheye security.
By matching sensor size, mount, aperture, and focal length, you can build a reliable, high‑performance surveillance system. All TOWIN lenses are quality‑tested for long‑term outdoor and industrial use.
Get Your TOWIN CCTV Lens Now: info@towin-elec.com