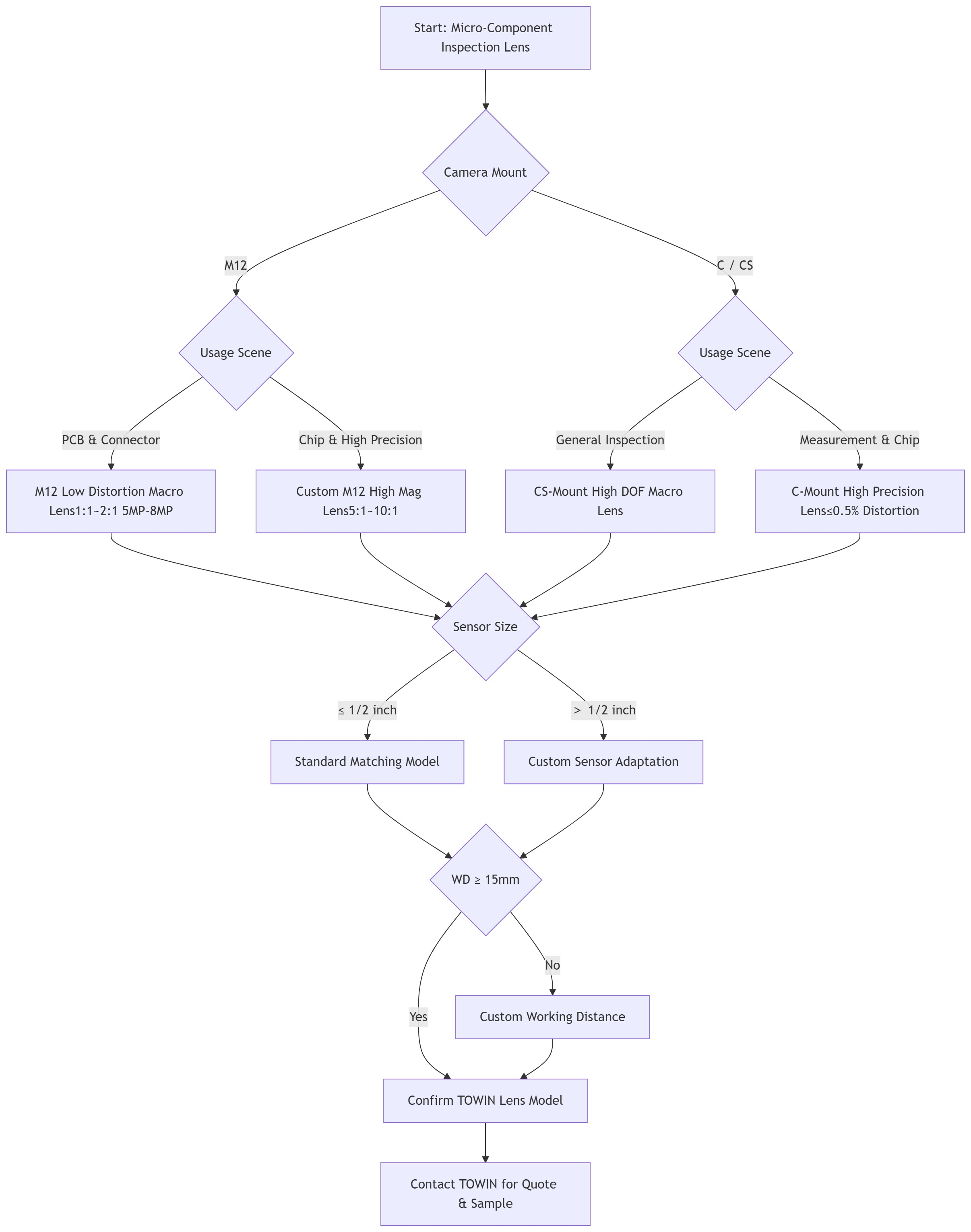
Macro Lens Selection for Micro-Component Inspection

APP Download
English